英国·威廉希尔(WilliamHill)中文官方网站
设为首页
加入收藏
首页
学院概况
学院简介
现任领导
机构设置
历史沿革
党建思政
党建动态
机构设置
党风廉政
入党指南
理论学习
党纪党规
党务公开
师资队伍
教授团队
博士团队
教学工作
专业设置
专业解读
培养方案
规章制度
教学动态
课程思政
教学获奖
教研会议
教研项目
教研论文
williamhill英国官网
化学系
环境工程系
精细化工系
实验中心
科学研究
科研项目
科研论文
授权专利
科研获奖
学术会议
招生就业
研究生招生
本科生招生
就业政策
招聘信息
实习实训
师范生实习
非师范生实习
学生见习
专业认证
师范认证
工程认证
资料下载
党建思政
党建动态
机构设置
党风廉政
入党指南
理论学习
党纪党规
党务公开
理论学习
当前位置:
首页
>>
党建思政
>>
理论学习
>> 正文
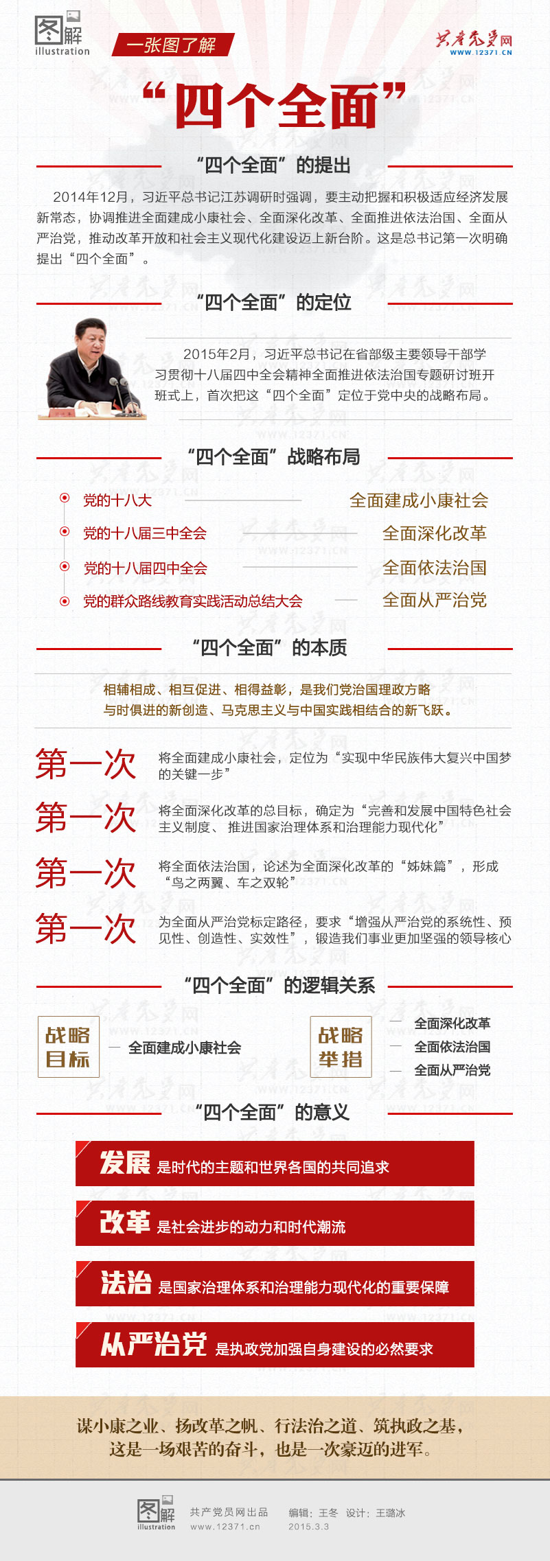
一张图全面了解四个全面
发布日期:2015-03-27 点击:
上一条:
2015年政府工作报告(全文实录)
下一条:
中国共产党发展党员工作细则
【
关闭
】